2021年4月2日,挑战动保开发的复倍喜——盐酸溴己新可溶性粉获批国家五类新兽药;2021年6月4日,复倍喜通过了农业农村部审批,成功获得兽药产品批准文号【兽药字020117135】。
挑战动保成为国内可生产兽用“盐酸溴己新可溶性粉”的动保企业。

下面,我们一起来了解一下复倍喜(盐酸溴己新可溶性粉)在临床应用中的效果。
复倍喜作为经典祛痰药,在国内外大量临床文献报道中,与抗生素联用用于呼吸系统疾病治疗时,可通过提高低黏度蛋白的分泌而增加药物与支气管和肺泡的结合力,并提高药物对支气管和肺泡的穿透力,从而改变体内药物的分布,增加药物在呼吸系统中的浓度,增强药物疗效。

盐酸溴己新——国外应用临床实例(盐酸溴己新与土霉素联合用药对猪气管黏液的影响)
国外学者研究盐酸土霉素单独给药(40mg/kg)和联合盐酸溴己新(0.5mg/kg)给药后对成年迷你猪的应用效果,并评估了对气管黏液的流变学特性和湿重的影响。结果表明,盐酸土霉素联合盐酸溴己新能够有效降低黏痰的黏度,稀释痰液,利于排出。同时,盐酸溴己新的使用还增加了所分泌黏液中盐酸土霉素的浓度,这说明盐酸溴起到了改变药物分布,增强抗生素疗效的作用。

盐酸溴己新——国内应用临床实例(盐酸溴己新与盐酸多西环素联合用药对鸡慢性呼吸道病的治疗效果)
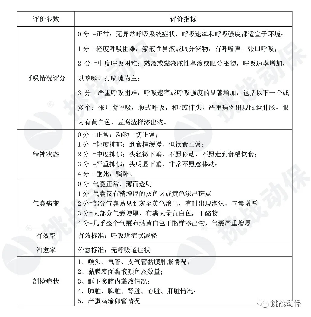
2020年11月,在某规模鸡场开展盐酸溴己新可溶性粉的增效评价。以栋为单位,将90日龄发病鸡群分为三组,记为A组、B组、C组,每组存栏约15000只。
A组:10%盐酸多西环素可溶性粉,混饮,每1L水,鸡3g,连用5日。
B组:盐酸溴己新可溶性粉+盐酸多西环素可溶性粉(盐酸溴己新可溶性粉:混饮,1g兑3L水,连用5日;盐酸多西环素可溶性粉:混饮,每1L水,鸡3g,连用5日)。
C组:盐酸溴己新可溶性粉+盐酸多西环素可溶性粉(盐酸溴己新可溶性粉:混饮,1g兑3L水,连用5日;盐酸多西环素可溶性粉:混饮,每1L水,鸡1.5g,连用5日)。
结果显示,与盐酸多西环素可溶性粉单独应用相比,盐酸溴己新联合盐酸多西环素应用时,对于改善呼吸情况、精神状态、缓解咳嗽黏痰等方面,效果更加明显,能够使动物更快的恢复健康,并且当盐酸多西环素减量时,配伍盐酸溴己新使用可以达到推荐剂量的治疗效果。抗生素联合盐酸溴己新用药,对动物疾病的治疗具有重大的临床意义。


盐酸溴己新——国内应用临床实例(盐酸溴己新与氟苯尼考联合用药对猪传染性胸膜肺炎的治疗效果)
某猪场,有100头70日龄猪(体重在30kg左右)出现精神不振,食欲减退,不同程度的自发性或间歇性咳嗽,呼吸异常,体温升高等临床症状,经实验室诊断确诊为猪传染性胸膜肺炎。将患猪随机分为两组,具体分组如下。
A组:氟苯尼考粉(10%)1000g混入1吨饲料,连续饲喂7天。
B组:盐酸溴己新可溶性粉+氟苯尼考粉(10%)配伍混入饲料进行饲喂(盐酸溴己新可溶性粉667g,氟苯尼考粉1000g,混合1吨饲料,连续饲喂7天)。


通过大量临床试验和国内外研究资料可以看出,复倍喜(盐酸溴己新可溶性粉)在兽医临床中与抗生素联合应用时,能够有效提高抗生素在呼吸系统的浓度,缩短病程,可起到增强抗生素疗效的作用。
新品即将上市,敬请期待!